糖心vlog

产品中心

首页 > 产品中心> 屋顶通风系列糖心vlog

屋顶通风系列糖心vlog

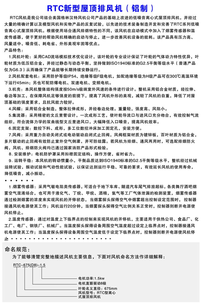
RTC铝制屋顶糖心vlog

RTC铝制屋顶糖心vlog 是引进欧美技术联合科研院校共同研发的一种环保、节能全铝制屋顶糖心vlog ,该产品外形设计流畅美观,工艺精湛,符合高档建筑对于外露设备质感的要求,更适合排除带有烟尘、油雾、潮湿等污染空气,延长电机及传动部件的使用寿命。采用铝质后向板形离心式叶轮,平衡等级高,气流组织顺畅,运行平稳;具有重量轻、压力高、风量适中、噪声低、耗电省、外形美观牢固等优点,广泛用于机械、化工、橡胶、制药、轻纺等行业的车间高大厂房及高级民用建筑的屋顶排风换气。 JRTC(RTC)铝制屋顶糖心vlog 一般采用直联传动,重量轻、免维护、使用可靠,用于屋顶排风。可制JRSC(RSC) 糖心vlog 用于屋顶送风。 根据不同的使用环境和输送介质,配用防爆电机制成防爆型,用于输送易燃易爆气体,产品通过国家权威防爆检测机构检验认可。配用耐高温电机制成消防型,能在280℃高温条件下运行45min以上,可按设计要求配设入口排烟防火阀,糖心vlog 、防火阀均通过国家消防产品检验中心型式检验。 选配附件:按需要可配设重力式止回风阀、防鸟(虫)网、检修开关、橡胶减振垫、集中控制箱等附件。 型号:JRTC-铝制屋顶糖心vlog 机号:300#~1000# 风量:1100~51000m3/h 风压:20~580Pa 功率:0.18~11kW 用途:厂房及高级民用建筑的屋顶排风换气 行业对应型号:RTC等 产品特点 认证:国家消防认证、糖心vlog 型式检验报告、防爆合格证 外壳:铝材质制作 叶轮:铝质模压离心叶轮 电机:低噪音糖心vlog 专用电机,直联传动

产品详情

糖心-糖心vlog官网-记录美好生活甜蜜的瞬间 糖心-糖心vlog官网-记录美好生活甜蜜的瞬间 糖心-糖心vlog官网-记录美好生活甜蜜的瞬间 糖心-糖心vlog官网-记录美好生活甜蜜的瞬间 糖心-糖心vlog官网-记录美好生活甜蜜的瞬间